Crise sanitaire du Coronavirus Covid-19
Modélisation d'une épidémie, partie 1
Comment les maths aident à la prise de décision
Piste rouge Le 12 avril 2020
La crise sanitaire mondiale du Coronavirus Covid-19 a démontré le rôle des modélisations mathématiques dans la prise de décisions politiques et sanitaires. Mais comment sont faites ces modélisations ? Sur quels paramètres se basent-elles ? Afin de répondre à ces questions, nous allons modéliser l'évolution d'une épidémie dans une population donnée. Nous nous concentrerons sur un modèle en particulier : le modèle SIR. Nous discuterons également du rôle des différents paramètres et leur traduction en termes de politique de santé publique. Le but de cet article est aussi d'illustrer quelques termes aujourd'hui omniprésents dans les médias tels que « étaler le pic » ou « limiter la hauteur du pic ». Un second article détaillera d'autres modèles (SEIR et SEIR en âge principalement) ainsi que leur résolution numérique.
Pour les États et pour les organisations internationales, comme l'Organisation mondiale de la santé (OMS) ou l'Union européenne (UE), connaître l'évolution d'une épidémie humaine (grippe H1N1, virus Ebola, coronavirus), animale (grippe aviaire, peste porcine, rage) ou végétale est primordial.
En cas de menace sanitaire grave appelant des mesures d'urgence, notamment en cas de menace d'épidémie, le ministre chargé de la santé peut, par arrêté motivé, prescrire dans l'intérêt de la santé publique toute mesure proportionnée aux risques courus et appropriée aux circonstances de temps et de lieu afin de prévenir et de limiter les conséquences des menaces possibles sur la santé de la population.
Article L3131-1 du code de santé publique
Cette étude permet en effet de prédire l'évolution de la maladie au cours du temps et a pour but principal de guider les dirigeants dans la prise de décision en termes de santé publique. La vaccination, la mise en quarantaine, la protection de certaines populations à risque (personnes âgées, personnes immunodéprimées ou enfants) sont des exemples de politiques sanitaires à mettre en place pour répondre à ces crises.
Il convient dès à présent de préciser que les modèles mathématiques sont des modèles simplifiés, ayant des limites dont il faut être conscient. Ils restent toutefois utiles pour tenter de prévoir l'évolution d'une épidémie. Ces décisions sont donc « motivées » par de tels modèles, nous commençons par le modèle SIR.
Le modèle SIR
Le modèle SIR est un exemple de modèle à compartiments, c'est à dire que l'on
divise la population en plusieurs catégories.
Pour une population donnée, on étudie la taille
de trois sous-populations au cours du temps

Ici, \(\beta\) représente le taux de transmission, c'est à dire le taux de personnes saines qui deviennent infectées et \(\gamma\) le taux de guérison, c'est à dire le taux de personnes infectées qui deviennent retirées. Mathématiquement, le modèle SIR est donné par le système suivant : \[\hphantom{(1.2)}\qquad\begin{cases} \displaystyle\vphantom{\frac{b^{b^{b^a}}}{a}} \frac{dS}{dt}(t) \!\!\!\!&=&\!\!\!\! -\beta S(t)I(t)&\qquad(1.1)\\[0.5ex] \displaystyle \frac{dI}{dt}(t) \!\!\!\!&=&\!\!\!\! \beta S(t)I(t)-\gamma I(t)&\qquad(1.2)\\[0.5ex] \displaystyle \frac{dR}{dt}(t) \!\!\!\!&=&\!\!\!\! \gamma I(t)&\qquad(1.3) \end{cases} \]
Comment lire ce système ?
Les dérivées \(\frac{d}{dt}\) permettent de connaître la variation (c'est à dire si c'est
croissant ou décroissant) des fonctions \(S\), \(I\) et \(R\) en fonction du temps \(t\),
afin d'en décrire l'évolution au cours du temps. Le terme \(S(t)I(t)\)
représente le nombre de contacts entre des personnes saines et des personnes infectées.
\(\beta\) étant le taux de transmission, il y a dès lors \(\beta S(t)I(t)\)
personnes nouvellement infectées. Celles-ci se soustraient des
personnes saines
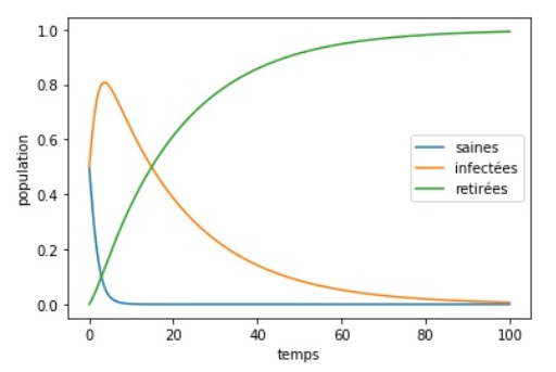
Voici ce que l'on peut obtenir grâce à une résolution numérique :

- Solution du modèle SIR
- Le taux de transmission est de 0,8 et le taux de guérison est de 0,05.
Remarque : version discrète du système différentiel
Au lieu d'étudier l'évolution en temps continu, on peut la modéliser
en temps discret. En notant \(S_n\) le nombre de personnes saines
au temps
Datant de 1927 [ST], ce modèle peut paraître simple, trop simple même, mais il est efficace : il a aidé à la politique sanitaire de vaccination contre la variole au début du XXe siècle. Les personnes saines vaccinées deviennent en effet directement retirées, et à terme l'épidémie s'arrête.

Or, une politique de vaccination visant à vacciner 100% de la
population est quasiment impossible : il faut donc trouver le bon
équilibre pour vacciner une partie de la population assez importante
pour ralentir, puis arrêter l'épidémie. C'est ce qu'a permis le modèle
SIR.
Une complexification de ce modèle est le modèle SEIR qui permet
de prendre en compte plus de paramètres de la population ou du virus et
qui fait l'objet de la partie 2
de cet article. Faisons maintenant un tout petit peu de théorie mathématique.
Un petit peu de maths : taux de reproduction et théorème du seuil
De manière purement mathématique, nous pouvons dire que : les limites des fonctions
\(S(t),I(t)\) et \(R(t)\) existent lorsque \(t\) tend vers \(+\infty\)
(voir [HW]). De plus,
\[\lim_{t \to +\infty}I(t)=0,\]
c'est à dire que l'épidémie s'arrête forcément.
Ce point de vue est purement mathématique, il prend en compte le cas extrême où l'épidémie
s'arrête puisque la population est totalement décimée... Il prend aussi
en compte le cas où la population est vaccinée ou immunisée (immunité
naturelle ou collective). C'est pourquoi, des mesures politiques sont
prises pour arriver à diminuer le temps avant l'arrêt de l'épidémie.
Pour cela, il est nécessaire de réduire ce qu'on appelle le taux de reproduction
Au début de l'épidémie, l'expression de \(R_0\) est \(\beta/\gamma\) puisque \(1/\gamma\) représente la durée moyenne de la maladie et qu'au début, les personnes rencontrées sont presque toutes saines.
Petit schéma pour illustrer
Avant d'être utilisé en épidémiologie, ce concept a été à l'origine utilisé en démographie. Pour un historique plus complet, une définition plus précise mais aussi plus difficile du taux de reproduction, lisez l'article Dynamique des populations publié sur ce site au moment de la grippe H1N1.
Nous pouvons alors énoncer le théorème du seuil :
Sinon, \(I(t)\) décroît directement vers 0 quand \(t\) tend vers
C'est sur ce théorème que se basent les scientifiques et les politiques lorsqu'ils disent, pour l'épidémie de Covid-19 notamment, qu'il faut à tout prix réduire \(R_0\) pour le rendre le plus proche possible de \(1\) [2]. Voici deux cas un peu extrêmes qui illustrent le théorème du seuil sur le modèle SIR :

- Illustration du théorème du seuil
-
Le taux de reproduction est de 16 pour le graphe de gauche et de 0,8 pour celui de droite.
On a pris 0,8 et 0,04 comme taux de transmission et fixé 0,05 comme taux de guérison commun.
La définition de
Restons encore un peu sur le modèle SIR pour illustrer comment la modification des paramètres peut impacter le tracé de la courbe.
Efficacité des mesures prises et effets sur la courbe
Au final, à quoi sert cette modélisation ? Comment voir l'effet des décisions sur l'évolution d'une épidémie ? Voici quelques exemples simples où nous avons modifié un paramètre (et fixé les autres) :
Modification du taux de transmission
Ce taux peut être abaissé par des mesures comme la distanciation sociale, le confinement ou la fermeture de certains lieux.

- Comparaison du pic en modifiant le taux de transmission
- Le taux de transmission est de 0,9 à gauche et de 0,2 à droite.
Le taux de guérison commun est fixé à 0,1.
Le taux de reproduction est de 9 à gauche et de 2 à droite.
On observe très clairement que le pic de courbe de \(I\) (en orange) est moins haut (0,8 contre 0,6) et que la courbe est plus étalée. De plus, la courbe de \(S\) (en bleu) décroit beaucoup plus rapidement à gauche qu'à droite.
Modification du taux de guérison
L'état d'un système de santé ou l'existence d'un traitement peuvent permettre d'augmenter ce taux.

- Comparaison du pic en modifiant le taux de guérison
- Le taux de guérison est de 0,01 à gauche contre 0,09 à droite.
Le taux de transmission commun est fixé à 0,7.
Le taux de reproduction est de 70 à gauche et de 7,77 à droite.
Comme précédemment, on voit clairement l'effet sur le pic de la courbe de \(I\) (infectés, en orange) : de 90% de la population infectée à 60%.
Modification des deux à la fois
La combinaison de mesures permettant de baisser le taux de transmission (mesures sanitaires) et d'augmenter le taux de guérison (mesures médicales et recherche) permettent de modifier le pic de la manière suivante :

- Comparaison du pic en modifiant les deux taux
- A gauche, une situation dramatique avec des taux de 0,9
(transmission), 0,01 (guérison) et 90 (reproduction)
contre une situation plus optimiste à droite : 0,2 (transmission), 0,09 (guérison) et 2,22 (reproduction).
L'effet sur le pic de la courbe de \(I\) (orange) est indiscutable : on passe d'une hauteur de 0,9 (avec une courbe qui « descend lentement ») à une hauteur de 0,5 (avec une courbe qui « descend » quasiment directement et très rapidement). En outre, le nombre de personnes saines (courbe bleue) décroit très rapidement vers 0 à gauche contrairement à la courbe de \(S\) (en bleu) à droite qui reste au-dessus de 0,1.
Modification interactive
Vous pouvez vous-même illustrer l'effet de la modification des paramètres avec cette simulation interactive.
Applet en ligne https://experiences.mathemarium.fr/simulations/Covid19-SIR
Remarque importante : Les taux considérés ci-dessus le sont à des fins pédagogiques et pour illustrer au mieux : ils ont été choisis arbitrairement. Ces courbes ne reflètent pas la situation actuelle du Covid-19, contrairement à la suite de l'article.
Une autre simulation interactive : discrète et aléatoire
La simulation suivante illustre la propagation du Coronavirus Covid-19 et est interactive, elle n'est pas basée directement sur le modèle SIR mais sur un modèle plus compliqué (qui prend en compte plus de paramètres). Cette simulation a en effet des points communs avec le modèle SIR (3 sous-populations : saines, infectées, retirées) mais également des différences majeures : elle est discrète (chaque point représente une personne) et aléatoire (afin de modéliser les déplacements des personnes et leurs potentiels contacts). Elle permet ainsi de voir plus précisément l'impact de la modification des paramètres sur l'évolution du virus. Vous pouvez à nouveau simuler la propagation du virus en modifiant des paramètres comme le temps de guérison ou le nombre d'individus infectés initialement.
Les personnes saines (S - pas encore infectées), infectées (I) et retirées (R - guéries et donc immunisées) sont représentées par des points gris, rouges et verts respectivement.
Applet en ligne https://experiences.mathemarium.fr/simulations/Covid19-idm
Une simulation interactive plus riche en paramètres (mortalité, confinement) est disponible dans la seconde partie.
Efficacité des mesures : l'exemple du Royaume-Uni
Modifier les paramètres sur nos simulations proches du modèle SIR
nous a permis de tirer quelques conclusions quant à la modification de
la courbe. Des simulations plus complexes existent : les
épidémiologistes utilisent également des modèles, plus réalistes et plus
sophistiqués, pour essayer d'évaluer les différentes mesures de santé
publique. Aussi, pour les plus motivés et bilingues,
cet article
du Imperial College London daté du 16 mars 2020 étudie l'impact des décisions
non-pharmaceutiques pour réduire la mortalité du Covid-19 au Royaume-Uni et aux États-Unis.
Y sont notamment discutées les mesures de fermeture des écoles, de
quarantaine des personnes infectées, de la distanciation sociale et du
confinement. Le modèle utilisé est sensiblement plus compliqué que le
modèle SIR : il prend en compte l'espace (l'emplacement des écoles
et des lieux de travail notamment) et est basé sur les interactions
entre individus dans la population. On considère qu'il y a transmission
lorsqu'il y a contact entre une personne infectée et une personne saine,
que ce soit à la maison, à l'école, au travail ou de manière aléatoire
dans l'espace public. Les paramètres utilisés (taux de reproduction,
taux d'incubation, durée de contagiosité, etc.) sont choisis d'après les
premiers travaux chinois étudiant le Coronavirus à Wuhan. Le virus se
propageant, les données sur le virus se précisent et les paramètres
utilisés pour les modélisations sont donc modifiés en conséquence.
L'effet des mesures sanitaires sur l'évolution de l'épidémie au
Royaume-Uni est principalement étudié dans ce texte, on peut entre
autres y trouver ce graphique :

- Comparaison du nombre de lits occupés au Royaume-Uni selon différentes mesures prises
Il illustre l'effet des décisions sur le nombre de lits en réanimation/soins intensifs occupés pour 100 000 personnes. On voit très bien que la courbe bleu clair (confinement, quarantaine et distanciation sociale des personnes de plus de 70 ans) est beaucoup plus « étalée » et avec un pic moins « haut » que la courbe noire (aucune mesure) : ce qui est très important pour l'hôpital. Dans le premier cas, le nombre de malades graves est très élevé et sur un temps très court, dépassant largement les capacités de l'hôpital. A l'inverse, avec l'ensemble des mesures prises, le nombre de malades graves est plus faible et sur un temps plus long, ce qui peut permettre à l'hôpital de se préparer, d'adapter sa capacité et de prendre en charge plus de personnes. Il y est également écrit que, dans un cas idéal, ces mesures peuvent permettre de réduire le pic de l'épidémie de deux tiers et de diviser le nombre de morts par 2 !
Conclusion et mise en garde
Le modèle SIR, pourtant relativement simple, permet donc d'obtenir une première modélisation d'une épidémie et d'observer l'impact des mesures sanitaires sur son l'évolution. Nous verrons dans un second article comment le modifier pour prendre en compte des paramètres supplémentaires comme l'âge des personnes ou la démographie de la population. Il convient de rappeler pour conclure que les modélisations restent des outils mathématiques qui aident à prévoir l'évolution d'une épidémie donnée ; ils sont certes précis et rigoureux, mais calculés à un moment donné, avec des paramètres donnés et dans un contexte plutôt idéal. Modéliser la réaction et le comportement des gens, l'évolution du virus (mutation éventuelle) et tous les autres paramètres à la situation est extrêmement difficile. C'est pourquoi, à l'image des sondages et des statistiques, il est nécessaire de les utiliser, de savoir les lire mais aussi de les comprendre. Il faut ainsi trouver le bon équilibre entre : considérer sérieusement les modèles d'épidémies obtenus après modélisation et prendre du recul sur la situation.
La suite ici : Modélisation d'une épidémie, partie 2
Références
[HW] Howard Weiss, The SIR model and the Foundations of Public Health, MATerials MATemàtics, Publicació electrònica de divulgació del Departament de Matemàtiques de la Universitat Autònoma de Barcelona, 2013.
[ST] Suzanne Touzeau, Modèles épidémiologiques, AgroParisTech, 2010.
L'auteur souhaite remercier Nils Berglund d'avoir accepté et accompagné
l'écriture de cet article.
Il remercie également les relecteurs Jérôme Buzzi, Pierre-Antoine
Guihéneuf et Clément Caubel pour leurs nombreuses remarques qui ont
permis de rendre cet article plus complet, plus précis et plus clair.
Enfin, il remercie particulièrement Marc Monticelli pour sa
participation, sa disponibilité et sa réactivité pour la création des
simulations.
Notes
[1] Par personnes « retirées », on entend les personnes soit guéries, et donc immunisées, soit décédées. Pour l'évolution du nombre de personnes saines ou infectées, la distinction entre guéries et décédées ne joue pas de rôle. Par ailleurs, cela permet de garder l'initiale R, pouvant être interprétée à la fois comme removed (retirées) et recovered (guéries).
[2] Au moment de la rédaction de l'article, le taux de reproduction \(R_0\) du Covid-19 est estimé entre 2,2 et 2,4.



